Search Results for " Olutasidenib "
Olutasidenib Related Products
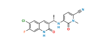
Olutasidenib is an isocitrate dehydrogenase-1 (IDH1) inhibitor approved for the treatment of adults with relapsed or refractory acute myeloid leukemia (AML) who have a susceptible IDH1 mutation, as identified by an FDA-approved diagnostic test.
SynZeal is a leading innovator in pharmaceutical reference standards. We supply high-quality Reference Standards of Olutasidenib, pharmacopeial and non-pharmacopeial Olutasidenib impurities, metabolites, stable isotope products, and nitrosamines (N-NO products). Olutasidenib impurities reference standards are useful in pharmaceutical research. They are useful in product development, ANDA and DMF filing, quality control (QC), method validation, and stability studies. It is also useful in the identification of unknown impurities and the assessment of genotoxic potential.
Olutasidenib-related products are thoroughly characterized. Olutasidenib products are supplied with detailed COA & analytical data meeting regulatory compliance. We can also provide EP/USP traceable standards based on your requirements. The supplied products are re-tested at regular intervals.
- All
- Pharmaceutical Reference Standards
- Possible Nitroso Standards