Search Results for " Palbociclib "
N-Boc Protected Palbociclib Dimer
| SZ目录编号: | SZ-P015024 |
| CAS 号 | NA |
| 分子式 | C54H68Br2N14O6 |
| 分子量 | 1169.1 |
| 投资状态 | Under Synthesis |
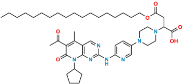
化学名称: Tert-butyl 4-(6-((6-bromo-4-((6-bromo-2-((5-(4-(tert-butoxycarbonyl)piperazin-1-yl)pyridin-2-yl)amino)-8-cyclopentyl-4-methyl-7-oxo-7,8-dihydropyrido[2,3-d]pyrimidin-5-yl)methyl)-8-cyclopentyl-7-oxo-1,4,7,8-tetrahydropyrido[2,3-d]pyrimidin-2-yl)amino)pyridin-3-yl)piperazine-1-carboxylate
Shipping Temperature: Ambient
HSN Code: 38229010
Country of Origin: India
微笑: O=C(C(Br)=C1)N(C2CCCC2)C3=C1C(CC(C(C(C)=NC(NC4=NC=C(N5CCN(C(OC(C)(C)C)=O)CC5)C=C4)=N6)=C6N7C8CCCC8)=C(Br)C7=O)N=C(N3)NC(C=C9)=NC=C9N%10CCN(C(OC(C)(C)C)=O)CC%10
N-Boc Protected Palbociclib Dimer is chemically Tert-butyl 4-(6-((6-bromo-4-((6-bromo-2-((5-(4-(tert-butoxycarbonyl)piperazin-1-yl)pyridin-2-yl)amino)-8-cyclopentyl-4-methyl-7-oxo-7,8-dihydropyrido[2,3-d]pyrimidin-5-yl)methyl)-8-cyclopentyl-7-oxo-1,4,7,8-tetrahydropyrido[2,3-d]pyrimidin-2-yl)amino)pyridin-3-yl)piperazine-1-carboxylate. N-Boc Protected Palbociclib Dimer is supplied with detailed characterization data compliant with regulatory guideline. N-Boc Protected Palbociclib Dimer can be used for the analytical method development, method validation (AMV), Quality Controlled (QC) application for Abbreviated New Drug Application (ANDA) or during commercial production of Palbociclib.
The product can be used as reference standards and further traceability against pharmacopeial standards (USP or EP) can be provided based on feasibility. SynZeal products are for analytical purpose only and not for human use.
products.relatedproducts
Disclaimer
SynZeal product information given on this website is as per the existing understanding while publishing the details on website. The customer is responsible for assessing the accuracy of the information at the time of actual purchase.
SynZeal will update these details as per new development or finding in product specification without further noticed.


