Search Results for " Rosuvastatin "
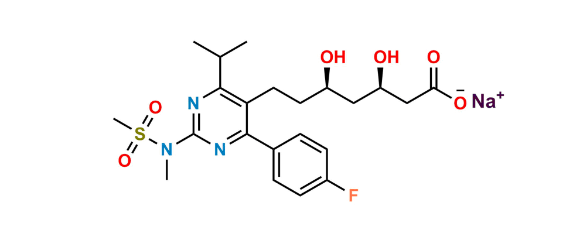
Rosuvastatin EP Impurity L Sodium salt (R,R Isomer)
| N° de SZ CAT: | SZ-R020081 |
| Número CAS | 1347362-67-7 |
| Mol.F. | C22H29FN3O6S : Na |
| Peso Molecular | 482.5 : 23.0 |
| Status de Fatura | Under Synthesis |
| Rel. CAT No | 1347797-73-2 (free base) |
Nome Químico: Sodium (3R,5R)-7-(4-(4-fluorophenyl)-6-isopropyl-2-(N-Methylmethylsulfonamido)pyrimidin-5-yl)-3,5-dihydroxyheptanoate
Sinônimo: 6,7-Dihydro Rosuvastatin
Shipping Temperature: Ambient
HSN Code: 38229010
Country of Origin: India
Sorrisos: O=C([O-])C[C@H](O)C[C@H](O)CCC1=C(C(C)C)N=C(N(C)S(=O)(C)=O)N=C1C2=CC=C(F)C=C2.[Na+]
Rosuvastatin EP Impurity L Sodium salt (R,R Isomer) is chemically Sodium (3R,5R)-7-(4-(4-fluorophenyl)-6-isopropyl-2-(N-Methylmethylsulfonamido)pyrimidin-5-yl)-3,5-dihydroxyheptanoate. It is also known as 6,7-Dihydro Rosuvastatin. Rosuvastatin EP Impurity L Sodium salt (R,R Isomer) is supplied with detailed characterization data compliant with regulatory guideline. Rosuvastatin EP Impurity L Sodium salt (R,R Isomer) can be used for the analytical method development, method validation (AMV), Quality Controlled (QC) application for Abbreviated New Drug Application (ANDA) or during commercial production of Rosuvastatin.
The product can be used as reference standards and further traceability against pharmacopeial standards (USP or EP) can be provided based on feasibility. SynZeal products are for analytical purpose only and not for human use.
products.relatedproducts
Disclaimer
SynZeal product information given on this website is as per the existing understanding while publishing the details on website. The customer is responsible for assessing the accuracy of the information at the time of actual purchase.
SynZeal will update these details as per new development or finding in product specification without further noticed.


